旧网链接(仅限校内访问)
首页
部门简况
部门介绍
领导分工
科室职责
工作日程
人才培养
培养方案
专业建设
课程建设
教材建设
教学研究
教学成果
教改立项
教学案例
实践教学
实验室
实践基地
创新创业
教师发展
教学团队
教学名师
教学竞赛
质量保障
教学督导
学生评教
质量报告
认证评估
下载中心
留言板
导航
首页
>
部门简况
>
部门介绍
领导分工
科室职责
工作日程
人才培养
>
培养方案
专业建设
课程建设
教材建设
教学研究
>
教学成果
教改立项
教学案例
实践教学
>
实验室
实践基地
创新创业
教师发展
>
教学团队
教学名师
教学竞赛
质量保障
>
教学督导
学生评教
质量报告
认证评估
下载中心
>
留言板
>
当前位置:
首页
>>
质量保障
>>
质量报告
>> 正文
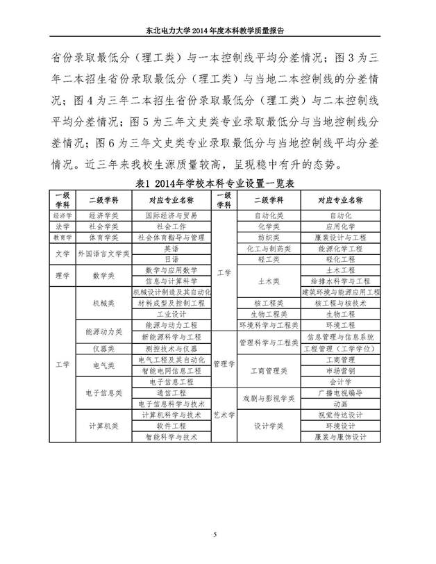
东北电力大学2014年度本科教育教学质量报告
发布时间:2020年06月04日 14:21
点击量:
打印
收藏
map